校园新闻

首页 >> 校园新闻 >> 人才培养 >> 正文

校园新闻

首页 >> 校园新闻 >> 人才培养 >> 正文

人才培养

356体育在线官网

生物医学工程学院在第九届全国大学生生物医学工程创新设计竞赛中荣获佳绩

发布时间:2024-07-28 来源:生物医学工程学院 作者:文字/王浩昱

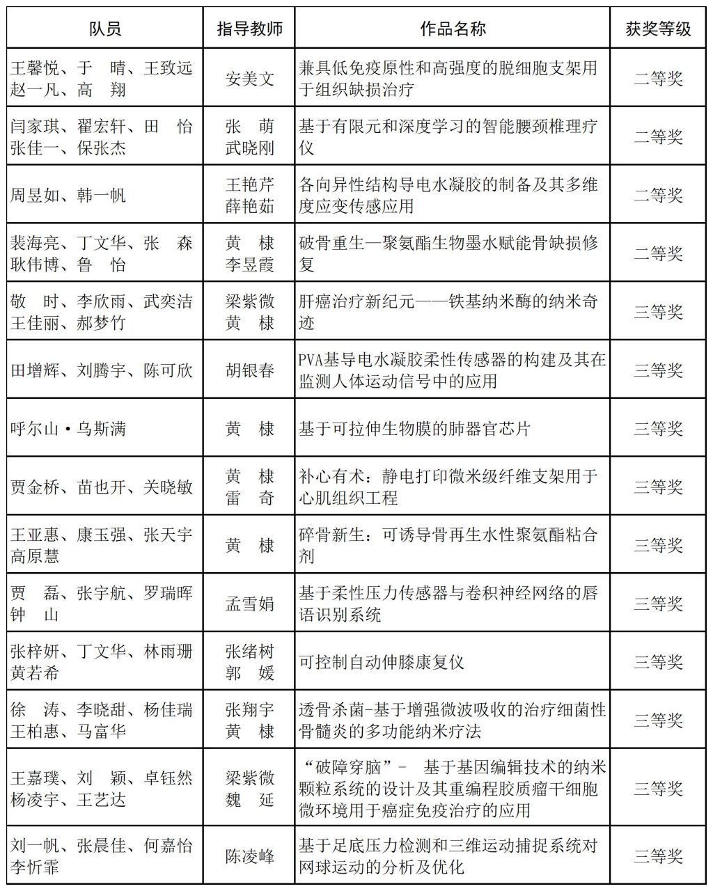
7月22日至26日,第九届全国大学生生物医学工程创新设计竞赛在海南三亚崖州湾科技城海南大学生物医学工程学院举行。356官网生物医学工程学院参赛师生在比赛中发挥出色,获得全国二等奖4项、三等奖10项,356体育在线官网作为主要参赛单位获得了此次竞赛的优秀组织奖。

356官网生物医学工程学院共有33支队伍参加了此次竞赛,经过5天的精心准备、汇报和答辩,14位同学通过了预赛,并在决赛中取得了优异成绩。在同期举行的第七届中国医疗器械创新创业大赛高校专场赛中,生物医学工程学院裴海亮(指导教师:黄棣)的作品《破骨重生—聚氨酯生物墨水赋能骨缺损修复》获三等奖。

为确保本次赛事的成功举办,生物医学工程学院组织了暑期社会实践科技夏令营,精心组织开展技能培训、培育优秀团队参赛。本次大赛展现了学院师生扎实的理论功底、过硬的专业能力、开拓的创新精神,丰富的奖项是对指导老师和同学们辛勤付出的肯定,也是对创新能力的认可。学院将以此次竞赛为契机,继续提倡以赛促学,学赛结合,踔厉奋发,求实创新,提高学生的科研创新能力、思考能力、表达能力,促进学生的全方位发展,为生物医学工程学科的发展与进步、为学校双一流建设不懈努力、持续奋斗。

第九届全国大学生生物医学工程创新设计竞赛由中国生物医学工程学会主办,海南大学(生物医学工程学院、三亚研究院)、三亚崖州湾科技城管理局、三亚市旅游和文化广电体育局承办。在教育部生物医学工程类专业教学指导委员会和中国生物医学工程学会教育工作委员会的指导下,各大高校积极组织参与,来自全国250所高校的超过一万名优秀学子汇聚一堂,展示才华。

初审:刘晶 

复审:武晓刚

终审:吕晓勇

最新动态