发布日期:2023-07-18 作者: 来源:党委组织部 浏览量:
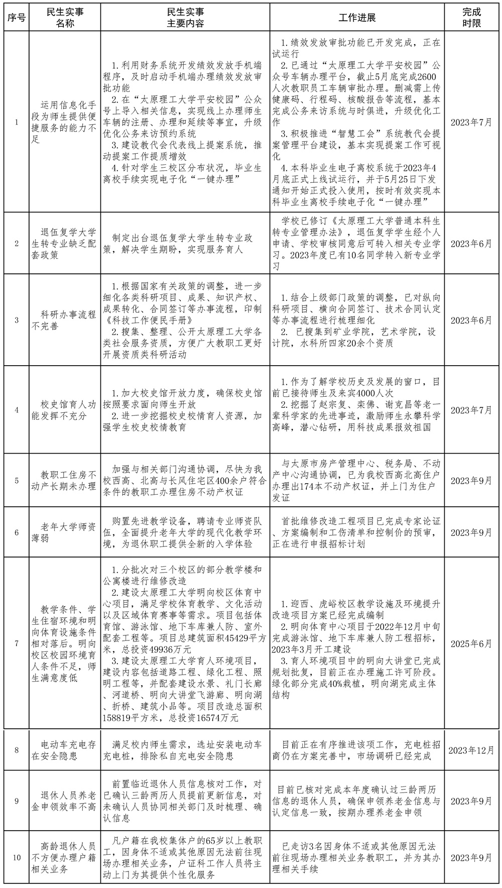
根据省委学习贯彻习近平新时代中国特色社会主义思想主题教育第27巡回指导组工作要求,依据356官网民生实事清单公布方案,现将356官网民生实事清单公布如下:
上一条:356官网召开学习贯彻习近平新时代中国特色社会主义思想主题教育调研成果交流会
下一条:校党委召开主题教育典型案例研讨暨理论学习中心组学习会议